03062024 2
  • Professional Social Responsibility is First step
  • It is professional income @ cost Price
  • Assured income on knowledge
  • Basic Knowledge is only Investment
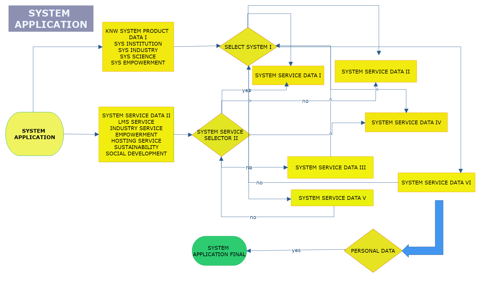
  • System Applications are integrated
  • Assured on Knowledge Development
KNOWLEDGE SYSTEM APPLICATION

The feature and services are prepared from Rural education system. So Rural student will understand himself on issue instead of asking questions. Since knowledge system is basic for all livings, where human has to establish science from FIVE SENSE LIVINGS. All the feature & services on common with PSR. Instead of asking just question, clarification-verification-suggestion will be helpful to social communities

KNOWLEDGE SYSTEM ORIENTING SERVICES
LMS SERVICE

SPECIAL FEATURES FROM ZERO INVESTMENT WITH BASIC KNOWLEDGE & PROFESSIONAL SOCIAL RESPONSIBILITY-PROFESSIONAL ETHICS

INDUSTRY SERVICE

SPECIAL FEATURES FROM ZERO INVESTMENT WITH BASIC KNOWLEDGE & PROFESSIONAL SOCIAL RESPONSIBILITY-PROFESSIONAL ETHICS

EMPOWERMENT

SPECIAL FEATURES FROM ZERO INVESTMENT WITH BASIC KNOWLEDGE & PROFESSIONAL SOCIAL RESPONSIBILITY-PROFESSIONAL ETHICS

HOSTING SERVICE

SPECIAL FEATURES FROM ZERO INVESTMENT WITH BASIC KNOWLEDGE & PROFESSIONAL SOCIAL RESPONSIBILITY-PROFESSIONAL ETHICS

SUSTAINABILITY

SPECIAL FEATURES FROM ZERO INVESTMENT WITH BASIC KNOWLEDGE & PROFESSIONAL SOCIAL RESPONSIBILITY-PROFESSIONAL ETHICS

SOCIAL DEVELOPMENT

SPECIAL FEATURES FROM ZERO INVESTMENT WITH BASIC KNOWLEDGE & PROFESSIONAL SOCIAL RESPONSIBILITY-PROFESSIONAL ETHICS

WOMEN EMPOWERMENT
TEXTILE TECHNOLOGY
SYSTEM APPLICATION
SYSTEM APPLICATION