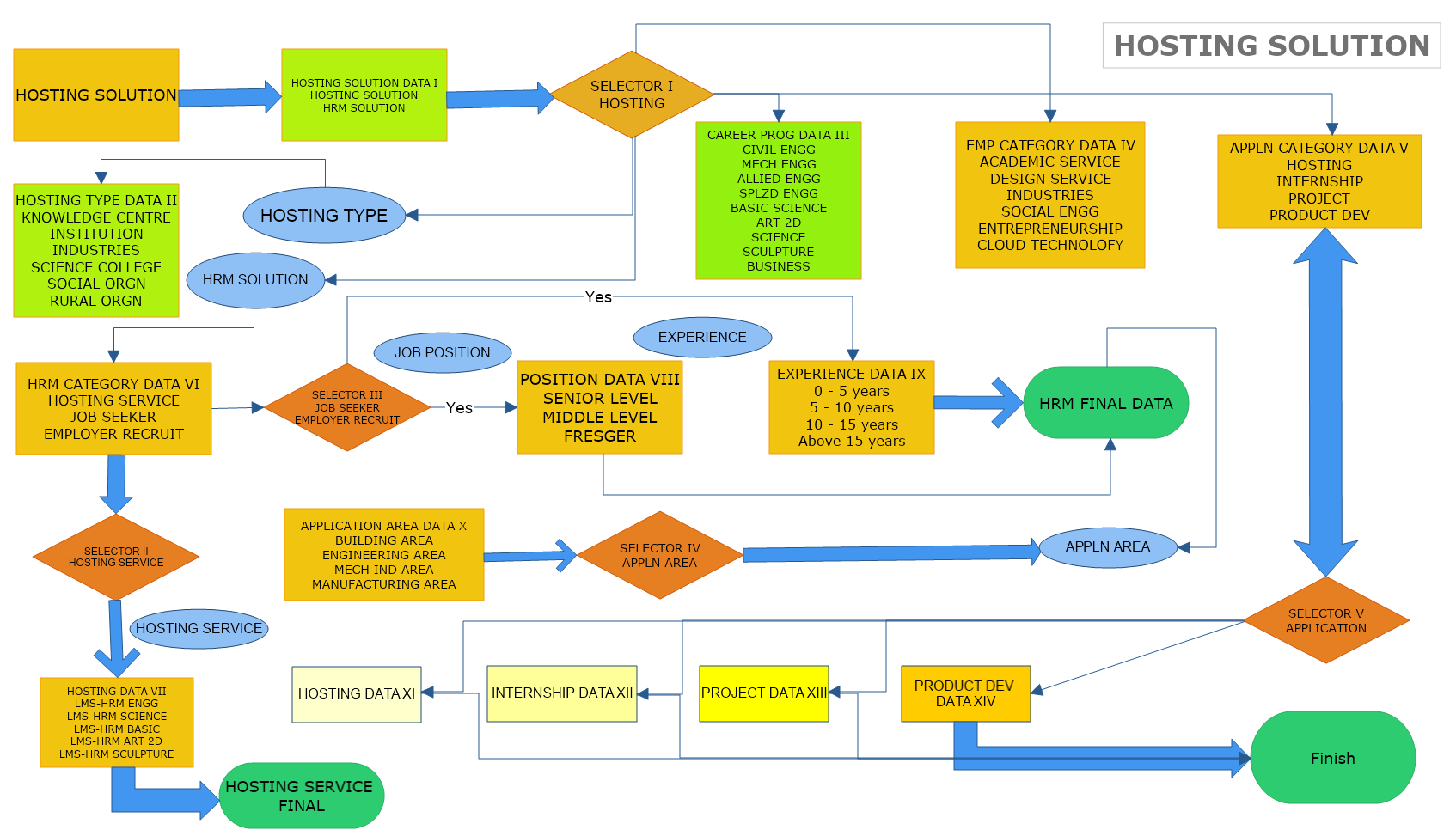
EDUCATIONAL VERSION COMMERCIAL VERSION PAVIATH KNOWLEDGE SYSTEM - SERVICES SCIENCE COLLEGE HOST Read More INSTITUTION HOST Read More INDUSTRIES HOST Read More KNOWLEDGE CENTRE Read More SOCIAL ORGN HOST Read More RURAL ORGN HOST Read More HOSTING SOLUTION